
한국과학기술원(KAIST·총장 이광형)은 생명과학과 김찬혁, 정원석 교수 공동연구팀이 알츠하이머병에 대한 새로운 형태 단백질 치료제를 개발했다고 22일 밝혔다.
연구팀은 세포 포식작용에 관여하는 단백질을 응용한 'Gas6 융합단백질'을 제작하고 이를 통해 알츠하이머병 유발 베타 아밀로이드 플라크(단백질 응집체)를 제거할 수 있는 치료제를 개발했다. 기존 베타 아밀로이드를 표적으로 하는 항체 기반 치료제가 불확실한 치료 효과와 더불어 심각한 부작용을 일으키는 것으로 보고된 가운데 이를 근본적으로 극복할 수 있는 새로운 방식 치료제다.
알츠하이머병은 기억상실과 인지장애를 동반하는 노인성 치매의 대표적 원인이다. 뇌에 쌓이는 베타 아밀로이드 응집체(비정상적으로 39~43개의 아미노산으로 잘린 아밀로이드 조각들의 응집체)에 의한 시냅스 손상과 세포 독성으로 발병한다. 베타 아밀로이드를 표적으로 하는 항체 기반 치료제인 아두헬름이 근원 치료제로써 지난해 6월 미국에서 FDA 승인이 이뤄졌으나 치료 효과 및 부작용에 관한 논란이 지속되고 있다.
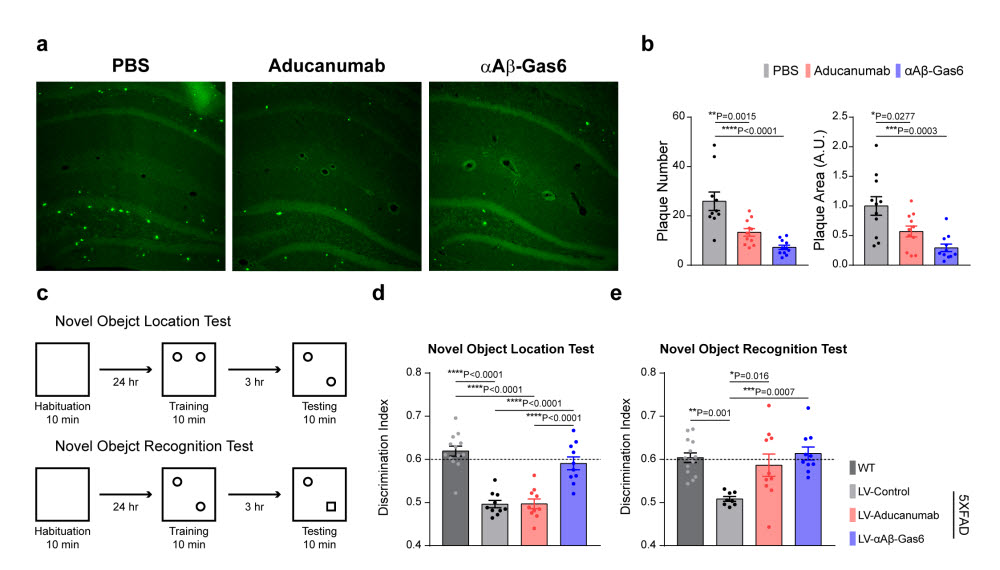
연구팀은 Gas6라는 단백질을 인위적으로 조작해 베타 아밀로이드를 표적으로 하는 융합단백질을 제작했다. 실험을 통해 이 융합단백질이 뇌 안에서 선택적으로 베타 아밀로이드를 제거함과 동시에 염증반응은 오히려 억제한다는 것을 증명했다.

또 알츠하이머 질병 쥐 모델을 통해 연구팀이 개발한 융합단백질이 미세아교세포와 별아교세포를 동시에 활용해 뇌 속에 축적된 베타 아밀로이드의 양을 현저히 줄이는 것을 발견했다. Gas6 융합단백질을 주입한 알츠하이머 질병의 쥐 모델에서는 손상된 인지능력 및 기억력이 항체 치료제보다도 높은 수준으로 회복되는 결과도 확인했다.
연구팀은 “지금까지 많은 항체 기반 치료제가 성공하지 못했던 이유는 뇌 조직 및 혈관에 쌓이는 베타 아밀로이드가 올바른 방식으로 청소되지 않았기 때문” 이라며 “Gas6 융합단백질을 통해 베타 아밀로이드가 염증반응 없이 청소되기 때문에 부작용이 낮을 뿐만 아니라 높은 인지기능 향상도 기대할 수 있을 것” 이라고 말했다.
한편 KAIST 생명과학과 박사과정 정현철, 이세영 학생이 공동 제1 저자로 참여한 이번 연구는 국제 학술지 네이처 메디슨(Nature Medicine)에 지난 4일자 온라인 출판(논문명: Anti-inflammatory clearance of amyloid beta by a chimeric Gas6 fusion protein)됐다.
이인희기자 leeih@etnews.com