이영덕 KENTECH 교수팀, 이산화탄소 배출하지 않는 '청록수소 생산 공정' 제시

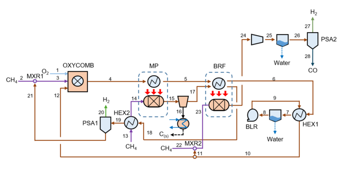
메탄 열분해, 이산화탄소 개질, 순산소 연소 연계 청록수소 생산 공정.
메탄 열분해, 이산화탄소 개질, 순산소 연소 연계 청록수소 생산 공정.

한국에너지공대(KENTECH·총장직무대행 박진호)는 이영덕 에너지 공학부 교수팀이 한국기계연구원과 공동으로 이산화탄소를 배출하지 않는 새로운 청록수소 생산 공정을 제시했다고 20일 밝혔다.

청록수소는 천연가스와 같은 화석연료를 고온에서 열분해해 생산하는 수소다. 생산 과정에서 이산화탄소가 발생하지 않고 부산물인 고체탄소를 다양한 산업분야에 판매할 수 있는 새로운 청정수소 생산기술로 주목받고 있다. 하지만 기존 공정은 에너지를 과다하게 공급해야 하고, 공정 단독 운영 시 경제성이 낮다는 한계가 있었다.

이영덕 교수팀은 이러한 문제를 해결하기 위해 △메탄 열분해 △이산화탄소 개질 △순산소 연소를 연계한 경제적인 청록수소 생산 시스템 개념을 제시했다. 메탄 열분해를 이산화탄소 개질 공정과 연계하고, 열공급수단으로 순산소 연소를 이용하는 새로운 통합 시스템이다.

새로 개발한 공정을 이용하면 청록수소와 함께 고체탄소를 생산할 수 있고 공정 내부에서 발생한 이산화탄소를 자체적으로 개질해 일산화탄소로 변환함으로써 고부가 화합물을 추가로 생산할 수 있다.

청록수소 생산 공정 내 엑서지 흐름도.
청록수소 생산 공정 내 엑서지 흐름도.

에너지·엑서지 분석결과, 효율은 82.88%에 달했으며 균등화 수소생산비용(LCOH) 분석과 민감도 분석을 통해 기존 시스템 대비 20~70%의 수소생산 비용 절감 가능성이 있는 것으로 나타났다.

이번 연구는 기존 공정의 한계를 극복하고 수소 생산 비용을 획기적으로 줄일 수 있는 가능성을 확인한 것이다. 연구 결과는 수소 에너지 분야 세계적인 국제학술지 '에너지 컨버전 앤 매니지먼트' 11월호에 게재될 예정이다.

이영덕 교수는 “탄소중립 에너지 시대를 준비하기 위해 청정수소 생산기술의 확보가 날로 중요해지고 있다”며 “천연가스를 이용하지만 이산화탄소를 배출하지 않고, 대용량 플랜트 건설이 가능한 청록수소 생산기술은 경제성과 국내수급 측면에서 가장 효율적인 청정수소 생산기술로 자리매김 할 것으로 기대한다”고 말했다.


이어 “새로 개발한 청록수소 융합공정을 상용화할 수 있도록 후속연구에 매진하겠다”고 덧붙였다.

이영덕 한국에너지공대 교수.
이영덕 한국에너지공대 교수.

나주=김한식 기자 hskim@etnews.com