• 기사 썸네일
    “GPU용 메모리 등 차세대 고집적 반도체 패키징 단초” 계명대, 극한 환경 견디는 반도체 메모리셀 소재 개발

    계명대학교(총장 신일희)는 조신흠 화학공학과 교수 연구팀(박도윤 석사과정, 강주현 학석사연계과정)과 김익혁 기계공학과 교수 연구팀이 미국 오크리지국립연구소와 공동으로 초고속 충격 환경에서도 안정적으로 작동하는 적외선 플라즈모닉 반도체 나노소재를 개발했다고 29일 밝혔다

    2025-08-29 10:03
  • 기사 썸네일
    창의재단, '유튜버'와 손잡고 쉽고 친근한 과학기술 콘텐츠 확산

    한국과학창의재단(이사장 정우성)은 지난해에 이어 올해도 '파워크리에이터 활용 과학융합 콘텐츠 보급사업'을 통해 여러 인기 크리에이터와 협업, 과학기술을 쉽고 친근하게 전달하는 콘텐츠를 제작·확산하고 있다고 28일 밝혔다. 지난해 총 14개 크리에이터 채널과 협업해 32

    2025-08-29 08:00
  • 기사 썸네일
    한·유럽 과학기술 학술 교류 장 'EKC 2025' 비엔나서 개최

    한국과학기술단체총연합회(회장 직무대행 김민수)가 25~28일 오스트리아 비엔나공대에서 '2025 한·유럽 과학기술 학술대회(EKC-2025)'를 개최했다. 올해로 17회를 맞은 EKC는 2008년 독일 하이델베르크에서 처음 열린 이후 매년 유럽 주요 도시에서 개최되며,

    2025-08-28 17:26
  • 기사 썸네일
    [ET톡]누리호와 헤리티지

    한국형발사체 누리호의 7차 발사를 위한 '누리호 헤리티지' 사업이 안개 속으로 빠졌다. 국내 우주 산업계 경쟁력 확보를 위한 누리호 추가 발사 사업에 난항이 예고되면서 'K-발사체 어벤져스'의 시름이 깊어지는 상황이다. 누리호 헤리티지 사업은 2027년 6차 발사를 끝

    2025-08-28 13:58
  • 기사 썸네일
    “얼음 틀 원리 착안 지진 탈출 이중문” 학생과학발명품대회 대통령상 수상

    과학기술정보통신부와 국립중앙과학관은 제46회 전국학생과학발명품경진대회 대통령상 수상자로 인천과고 3학년 이정민 학생을, 국무총리상 수상자로 대전어은중 1학년 엄주연 학생을 선정했다고 28일 밝혔다. 올해 대회에는 전국 총 1만1365명 학생이 참가했으며, 지역대회를 통

    2025-08-28 13:12
  • 기사 썸네일
    “한국형 위성항법시스템 민간 참여 기회 확대 필요”

    우주항공청은 28일 대전 항우연에서 위성항법활용 분야 민간 기업과 협력 기반 강화를 위한 기업 관계자 간담회를 개최했다. 이번 간담회는 우주청의 위성항법활용 산업육성 정책방향과 한국형 위성항법시스템(KPS) 사업 현황 및 계획을 공유하고, 기업 의견을 수렴하기 위해 마

    2025-08-28 13:00
  • 기사 썸네일
    배경훈 장관, 과기인재 확보 산학연 기관장 간담회 개최

    과학기술정보통신부는 28일 서울 조선팰리스에서 과학기술 인재 확보 방안 논의를 위한 산·학·연 기관장 간담회를 개최했다. 이번 간담회는 내달 발표 예정인 새 정부 제1호 인재 정책인 '(가칭)과학기술인재 유출 방지 및 유치·활용 대책'에 대한 현장 의견을 청취하기 위해

    2025-08-28 12:47
  • 기사 썸네일
    한국형 스타이펜드 참여대학 6곳 추가 선정…장려금 대상자 6000명 확대

    과학기술정보통신부는 한국연구재단과 함께 추진 중인 이공계 연구생활장려금 지원사업의 올해 참여대학을 6곳을 추가 선정했다고 28일 밝혔다. 이번 하반기에 추진한 2차 공모·평가에서는 △경북대 △경희대 △국민대 △숙명여대 △아주대 △중앙대 등 6개 대학이 추가 선정됐다.

    2025-08-28 12:00
  • 기사 썸네일
    산기협 “韓 AI, 특허·투자 강점...제도개선 및 인재 확보는 과제”

    공신력 있는 글로벌 연구기관들은 우리나라 인공지능(AI) 기술 잠재력을 높이 평가하나, 이를 뒷받침하는 제도·사회적 여건은 미흡하다고 분석하는 것으로 나타났다. 한국산업기술진흥협회(회장 구자균)는 28일 우리나라 디지털·AI 경쟁력에 대한 세계 연구기관 분석을 엮은 '

    2025-08-28 12:00
  • 기사 썸네일
    KAIST, '복잡한 변형 유전자 네트워크' 제어...정상 회복 성공

    한국과학기술원(KAIST·총장 이광형) 연구진이 세포의 변형된 유전자 네트워크에 적용해 유전자 제어 타겟을 찾아 회복시키는 범용 기술 개발에 성공했다. 이번 연구 성과는 암 가역화와 같은 새로운 항암치료법 및 신약 개발, 정밀의료, 세포치료를 위한 리프로그래밍 등 폭넓

    2025-08-28 11:47
  • 기사 썸네일
    IBS, 독자 설계 장비로 암흑물질 탐색 경계 넓혀

    우주 대부분을 차지하지만, 정체가 밝혀지지 않은 '암흑물질' 실체에 한 걸음 더 다가섰다. 기초과학연구원(IBS·원장 노도영)은 윤성우 암흑물질 액시온 그룹 CI팀이 유력한 암흑물질 후보인 '액시온'을 찾는 실험에서 기술 한계로 접근하기 어려웠던 고질량(고주파) 영역까

    2025-08-28 11:34
  • 기사 썸네일
    목성의 오로라에서 발견한 새로운 플라즈마 파동

    NASA의 주노 탐사선이 목성 북극 오로라 지역에서 새로운 형태의 플라즈마 파동을 관측했다. 이 결과는 미국 미네소타 대학교 연구진이 주노 탐사선의 관측 데이터를 분석해 확인한 것이다. 알펜파(Alfven wave)가 특정 조건에서 랭뮤어 파동(Langmuir wave

    2025-08-28 11:03
  • 기사 썸네일
    지질연, IEA와 청정에너지·핵심광물 국제협력 강화...글로벌 과제 협력 논의

    청정에너지 전환과 탄소중립 이행이 글로벌 경쟁 전략 핵심 축으로 부상하면서 핵심광물 확보, 자원 순환, 온실가스 저감 등 자원 기반 기술이 국가 정책과 산업 경쟁력 중심 자산으로 주목받고 있다. 이런 가운데, 관련 공급망 문제를 해결하기 위해 한국지질자원연구원(원장 권

    2025-08-28 10:59
  • 기사 썸네일
    철도연, 철도운영기관 철도통신 기술협의회 개최

    한국철도기술연구원(원장 사공명)은 27일 오후 2시 서울역 그랜드센트럴에서 '제4회 철도운영기관 철도통신 기술협의회'를 개최했다. 이번 협의회에는 철도통신 구축 및 운영 전문가 30여 명이 참석해 철도통신 분야 주요 현안을 공유하고 실질적인 해결 방안을 함께 모색했다.

    2025-08-28 10:42
  • 기사 썸네일
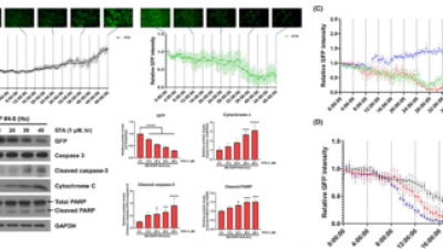
    빛으로 세포 죽음 읽는다...생명연, 세포사멸 실시간 추적 형광 리포터 개발

    세포들이 스스로 죽음을 맞는 '세포사멸'을 관찰하는 것은, 질병 조기 진단과 치료 효과 평가 등 생명과학·의약학 분야에 매우 중요한 도구가 되고 있다. 한국생명공학연구원(원장 권석윤)은 김선욱 미래형동물자원센터 박사팀은 세포사멸 과정을 실시간 시각화할 수 있는 '형광

    2025-08-28 10:19